Hilfe bei Victron EasySolar Installation
- DaKi
-
Autor
- Benutzer
-
- Beiträge: 103
- Thanks: 11
Hilfe bei Victron EasySolar Installation
24 Jan. 2019 15:51
Hallo zusammen,
kann mir jemand bei meiner Elektroninstallation weiterhelfen? Es geht um folgendes:
Ich habe einen Victron EasySolar 24/3000 mit ColorControl Paneel und nutze das VE Bus BMS. Die Verbindung zwischen dem integrierten Multiplus und dem VE Bus BMS ist klar. Aber wie verbinde ich den integrierten BlueSolar Mppt 150/70 mit dem VE Bus BMS? Eigentlich sollte das über ein "VE.Direct Non inverting Fern EIN-AUS Kabel" erfolgen aber die VE.Direct Schnittstelle am BlueSolar ist beim EasySolar schon belegt und zwar mit einem Kabel zum ColorControl.
Ich hoffe, jemand von euch stand auch schon vor dieser Frage und konnte sie erfolgreich lösen;)
Vielen Dank und beste Grüße
Daniel
kann mir jemand bei meiner Elektroninstallation weiterhelfen? Es geht um folgendes:
Ich habe einen Victron EasySolar 24/3000 mit ColorControl Paneel und nutze das VE Bus BMS. Die Verbindung zwischen dem integrierten Multiplus und dem VE Bus BMS ist klar. Aber wie verbinde ich den integrierten BlueSolar Mppt 150/70 mit dem VE Bus BMS? Eigentlich sollte das über ein "VE.Direct Non inverting Fern EIN-AUS Kabel" erfolgen aber die VE.Direct Schnittstelle am BlueSolar ist beim EasySolar schon belegt und zwar mit einem Kabel zum ColorControl.
Ich hoffe, jemand von euch stand auch schon vor dieser Frage und konnte sie erfolgreich lösen;)
Vielen Dank und beste Grüße
Daniel
Bitte Anmelden oder Registrieren um der Konversation beizutreten.
- skyfly
-
- Benutzer
-
- Beiträge: 408
- Thanks: 76
Re: Hilfe bei Victron EasySolar Installation
24 Jan. 2019 16:06
Hi,
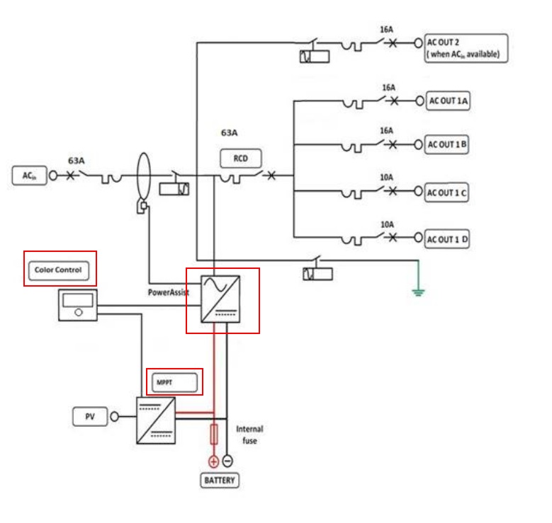
ohne die Bauteile zu kennen habe ich bei Victron folgendes gefunden:
Vielleicht hilft das ja schon weiter. Die Linien Zwischen dem Color Control - MPPT und Power Assist sehen nach einem Bus aus.
Grüße
Jörg
ohne die Bauteile zu kennen habe ich bei Victron folgendes gefunden:
Vielleicht hilft das ja schon weiter. Die Linien Zwischen dem Color Control - MPPT und Power Assist sehen nach einem Bus aus.
Grüße
Jörg
Aktuelles Spassmobil: 13S23 mit Split
Bitte Anmelden oder Registrieren um der Konversation beizutreten.
- DaKi
-
Autor
- Benutzer
-
- Beiträge: 103
- Thanks: 11
Re: Hilfe bei Victron EasySolar Installation
24 Jan. 2019 16:27
Hi Jörg, danke für die schnelle Antwort.
Leider verstehe ich aber nicht, was damit gemeint ist. Sorry, bin elektrischer Laie, kannst du bitte etwas ausführlicher beschreiben, was du damit meinst?
Meinst du, ich kann die im EasySolar vorhandene Verbindung zwischen MPPT und ColorControl mittels VE.Direct Kabel abstecken, weil MPPT und ColorControl über Bus kommunizieren?
Leider verstehe ich aber nicht, was damit gemeint ist. Sorry, bin elektrischer Laie, kannst du bitte etwas ausführlicher beschreiben, was du damit meinst?
Meinst du, ich kann die im EasySolar vorhandene Verbindung zwischen MPPT und ColorControl mittels VE.Direct Kabel abstecken, weil MPPT und ColorControl über Bus kommunizieren?
Bitte Anmelden oder Registrieren um der Konversation beizutreten.
- DaKi
-
Autor
- Benutzer
-
- Beiträge: 103
- Thanks: 11
Re: Hilfe bei Victron EasySolar Installation
24 Jan. 2019 16:27
Hi Jörg, danke für die schnelle Antwort.
Leider verstehe ich aber nicht, was damit gemeint ist. Sorry, bin elektrischer Laie, kannst du bitte etwas ausführlicher beschreiben, was du damit meinst?
Meinst du, ich kann die im EasySolar vorhandene Verbindung zwischen MPPT und ColorControl mittels VE.Direct Kabel abstecken, weil MPPT und ColorControl über Bus kommunizieren?
Leider verstehe ich aber nicht, was damit gemeint ist. Sorry, bin elektrischer Laie, kannst du bitte etwas ausführlicher beschreiben, was du damit meinst?
Meinst du, ich kann die im EasySolar vorhandene Verbindung zwischen MPPT und ColorControl mittels VE.Direct Kabel abstecken, weil MPPT und ColorControl über Bus kommunizieren?
Bitte Anmelden oder Registrieren um der Konversation beizutreten.
- DaKi
-
Autor
- Benutzer
-
- Beiträge: 103
- Thanks: 11
Re: Hilfe bei Victron EasySolar Installation
25 Jan. 2019 15:46
Mittlerweile meine ich eine Lösung gefunden zu haben. Falls jemand mal vor der gleichen Frage steht: Die Plusleitung des MPPT aus dem EasySolar abnehmen und entweder ein Cyrix Li-Charge oder einen zweiten Batteryprotect einbauen. Diese dann über das BMS ansteuern lassen.
Bitte Anmelden oder Registrieren um der Konversation beizutreten.
Ladezeit der Seite: 1.537 Sekunden